CM108B USB游戏耳机芯片:虚拟7.1环绕声核心方案,市场占有率领先

本文深入解析CM108B USB音频芯片,重点介绍其作为游戏耳机核心方案的核心优势——硬件级虚拟7.1环绕声技术,并阐述其凭借高性价比、高集成度和即插即用特性,在入门级USB游戏耳机市场占据极高占有率,被众多品牌广泛采用的现状。文章从技术特性、应用场景、市场定位等方面进行专业分析,为音频设备开发者与采购者提供参考。

CM108B USB游戏耳机芯片:虚拟7.1环绕声与高市场占有率的解析

CM108B芯片外观图

概述:经久不衰的入门级音频核心

CM108B是台湾骅讯电子(C-Media)推出的一款高度集成的USB音频控制器芯片。作为一款成熟且应用广泛的方案,它尤其在USB游戏耳机市场占有极高的份额。其核心升级在于免晶振设计,通过内部锁相环直接锁定USB时钟,显著降低了BOM成本和设计复杂度,精准定位于对成本敏感、要求快速上市的入门级USB音频设备,特别是游戏耳机领域。

核心特色:硬件级虚拟7.1环绕声

虚拟7.1:游戏沉浸感的关键

虚拟7.1声道环绕音效是CM108B最核心的特色与卖点。该芯片集成了骅讯的Xear 3D Sound技术,能够在硬件层面实现虚拟7.1声道输出。

  • 沉浸式游戏体验:以极低的成本为游戏耳机提供环绕声体验,显著增强游戏,尤其是FPS、MOBA等类型游戏的沉浸感和声音定位感。实测在《CS:GO》等游戏中,其水平方位定位精度优于普通立体声。
  • 即开即用:虚拟7.1功能可通过驱动程序或特定按键快捷开启,为用户提供可感知的音效提升。

技术实现与注意

开启虚拟7.1后,音频处理会引入一定的延迟(从约12ms增至21ms),同时功耗有所上升。这是其实现低成本环绕声算法时在实时性上的权衡。尽管如此,其提供的环绕声体验对于入门级游戏耳机而言,性价比极高。

市场应用与占有率

CM108B应用电路图

广泛采用的游戏耳机方案

CM108B在入门级USB游戏耳机市场中占有率极高,应用极其广泛。其成功源于以下几点:

  1. 极致性价比:免晶振设计和高集成度带来了无可比拟的成本优势,是打造高性价比游戏耳机的首选芯片。
  2. 即插即用兼容性:基于USB Audio Class 1.0协议,在Windows、macOS等主流操作系统上无需安装驱动即可使用,用户体验友好。
  3. 成熟稳定的生态:经过超过十年的市场检验,方案稳定可靠,供应链完善,开发资料齐全,助力厂商快速量产。

因此,市面上大量的入门级和中端USB游戏耳机品牌都广泛采用了CM108B方案,以满足市场对基础虚拟环绕声功能和成本控制的双重需求。

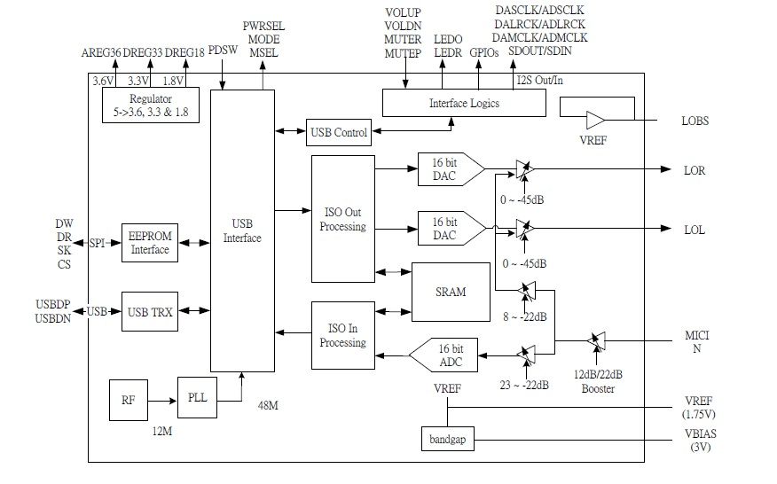
详细技术特性

CM108B功能框图

硬件集成与音频性能

  • 高集成度:单芯片集成USB控制器、双通道DAC、耳机功放、ADC、麦克风放大器及3.3V LDO。
  • 音频规格:支持最高16-bit/48kHz音频格式,播放信噪比达90-93.6 dB,足以满足入门级游戏耳机的音质需求。
  • 麦克风输入:集成可调增益麦克风放大器(0~47.5dB),满足游戏语音通话需求。

主要应用场景

CM108B引脚定义图

最后更新: